Frame production in throughfeed - special programming for
NC-Studio 8 ® offers a particularly flexible concept for this.
Actually a simple task for the software, at least at first glance. But if you look at the details, there are plenty of challenges hidden.
Here, CAD Line is implementing a programming project in which a system for pressing, processing and packaging door frames is to be controlled. The concept of the plant was carried out by E+E Woodworkingprocesses+Solutions from Unteriflingen and the company Becker Sonder-Maschinenbau GmbH from Langenberg. The design and mechanical engineering will also be carried out by Becker Sonder-Maschinenbau.
The plant will be used internationally. It must therefore be possible to run almost 20 different types of frames.
Translated with www.DeepL.com/Translator (free version)
Project description
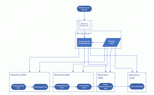
The requirement for the CAD Line software system is to generate all the necessary programs for each station from the elementary data of the frame type. Wall width, number of bands, lock, as well as the desired parts of the frame must be sufficient to define the products.
A barcode scanner is connected to the machine, with which the operator enters orders into a job list. From the job list, the master computer software of the company Becker Sonder-Maschinenbau sends the jobs to the NC-Studio 8 ® programming system. There are 4 machining stations in the machine with a total of 9 CNC channels, all of which can operate simultaneously. Each station requires its own program. To wrap up the programming in such a way that the customer can create, check and maintain his own variety of types was the special task. After all, throughput production is about seconds, but also about operational reliability and flexibility.
Running in the plant requires a great deal of effort.
Within a few weeks after the completion of the "hardware", the programming must take place. CAD Line employees can create the required postprocessor directly on site, in this case at Becker Sonder-Maschinenbau in Langenberg. Tests are carried out immediately and adjustments are made immediately.
Tool management is done centrally in NC-Studio 8 ®.
The operator has only one place where he maintains lengths, diameters, etc.
NC-Studio ® offers tools for structured programming.
Optimized cycles for pockets, strips, strike plates are available. These are individually combined in macros, providing an easy way to machine any type of frame. The customer receives training and is actively involved in the process of initial commissioning. This ensures that the system is looked after by the customer and that all processes can be expanded and optimized independently.
Know-how, teamwork and flexibility are the basic requirements for a project of this size.
CAD Line can react promptly to all requirements and provide the user with a permanently successful solution. A flexible impressive system with an impressive performance was realized in a team and will soon go into productive operation at the customer's site.
