CAM Software für die Holzbearbeitung.

NC-Studio®

NC-Studio® ist unser zukunftssicheres Programmiersystem (CAM) für Maschinenstraßen und Spezialmaschinen, für komplett integrierte Fertigungen und komplizierteste Bohroptimierungen.

Gleichzeitig ist NC-Studio® auch ein modernes Programmiersystem (CAM) für „alte“ CNC-Maschinen.

Mit der Leistungsfähigkeit und Flexibilität von NC-Studio® kann der Anwender selbstständig auf alle Anforderungen der täglichen Produktion reagieren. Weiterhin ist die Reduzierung der Produktionszeiten im Vergleich zu anderen Programmiersystemen keine Seltenheit!

Anfrage

NEU: Start der neuen Produktgeneration NC-Studio® 10

Drei Ausbaustufen

NC-Studio® Standard

Basispaket unserer CAM-Software - komfortabler, leistungsstarker Umfang. An jede auf dem Markt verfügbare Neu- oder Gebrauchtmaschine anzupassen!

NC-Studio® Advanced

2. Ausbaustufe unserer CAM-Software - mit weiteren leistungsstarken Funktionen. Z.B. Bearbeitungslisten, integrierter Makro-Editor.

NC-Studio® Professional

3. Ausbaustufe unserer CAM-Software - für anspruchsvolle Nutzer. (Ansteuerung von Lasern, integrierter Barcode-Scanner-Betrieb, integrierter Debugger, ...

Online-Vorführungen

NC-Studio® 10 live erleben!

Unverbindlich und garantiert "virenfrei"!

Jetzt buchen

NC-Studio® im Überblick

NC-Studio® (Update) Features Version 10 - Wir starten in eine neue Produktgeneration
NCS10_TouchAnd3D

NC-Studio®(Update) Features Version 10

Generell
CAD Line entwickelt permanent am Produkt weiter. Neue Features werden immer in die aktuelle Version eingebaut. Daraus ergeben sich Produktgenerationen, in denen der Umfang der Software sich stets verbessert und erweitert. Mit diesem Update erhalten Sie Zugang zur neuen Produktgeneration 10 von NC-Studio.

Standard-Version (für alle)

  • Verbesserter schnellere Interpreter-Vorgang
  • Verbessertes Handling von Meldungen, Meldungs-Unterdrückung und Protokollen bei Fehlern
  • Verbesserte Tooltips in vielen Dialogen
  • Verbesserte Progress-Bar
  • Neue Möglichkeiten im Postprozessor für den Zugriff auf Interpreter-Informationen
  • Neue Funktion für Filter in Variablenlisten
  • Neue Import-Filter für unterschiedliche Dateitypen, z.B. direkter automatisierter DXF-Import in ein entsprechendes Makrosystem (ggf. zusätzliche Makropakete, Postprozessoren und Anpassungen erforderlich)
  • Vereinfachung des Imports unterschiedlicher Formate
  • Verbesserung der Protokollfunktion für besseren Software-Service und Problembehandlung
  • automatische Erzeugung von WMF-Dateien des Programmes, z.B. für die Verwendung auf Etiketten etc.

Advanced-Version

  • Alle Funktionen der Standard-Version
  • Verbesserte Darstellung der Abarbeitung von Joblisten und Verzeichnissen
  • Verbessertes Handling der Variablen in Bearbeitungslisten
  • Verbesserte Darstellung in Fenstern mit Zoom und Pan, z.B. bei Bearbeitungslisten

Professional-Version

  • Alle Funktionen der Standard-Version
  • Alle Funktionen der Advanced-Version
  • Verbessertes Polling
  • Verbesserter Barcode-Modus
NC-Studio® allgemein

Mit NC-Studio® ...

  • automatisieren, beschleunigen und vereinfachen Sie Ihre Arbeitsvorbereitung.
  • sehen Sie sofort, was Sie programmiert haben.
  • simulieren Sie die Maschinenbearbeitung.
  • minimieren oder vermeiden Sie Programmierfehler.

NC-Studio® ist ...

  • eine einheitliche Programmierlösung für Maschinenparks mit verschiedenen Maschinen
  • ein flexibles Optimierungssystem für erweiterte Nestinglösungen
  • ein Programmiersystem für Maschinenstraßen
  • ein Programmiersystem für Spezialmaschinen (Koch, Schwabedissen, Homag, ...)
  • ein Programmiersystem für komplett integrierte Fertigungen
  • ein Programmiersystem für komplizierteste Bohroptimierungen
  • ein modernes Programmiersytem für "alte" Maschinen (Morbidelli mit Tria, SCM Record x, ...)

NC-Studio® ändert sich mit den Anforderungen:

Die umfangreichen Makropakete z.B. für die Türen- und Fensterfertigung, werden individuell auf alle Anforderungen des Kunden abgestimmt.
Ihr Vorteil: Sie haben die Möglichkeit, Ihre eigenen Makros in kürzester Zeit direkt in NC-Studio® zu erstellen.
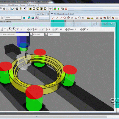
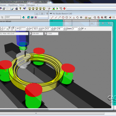
Bereits beim Programmieren bietet NC-Studio® durch seine grafische Darstellung der Platte und die Simulation der Bearbeitung hervorragende Kontroll- und Testmöglichkeite

NC-Studio® 9 - Verbesserungen und neue Funktionen ab Mai 2019

Mit Version 9 kann man NC-Studio® jetzt als attraktiven Konverter und / oder als Programmiersystem einsetzen.

Werkzeuglisten und Bearbeitungslisten wurden überarbeitet und verbessert, um noch einfacher und strukturierter arbeiten zu können (z.B. für die Fensterfertigung).

NEU: Mit entsprechenden Makropaketen kann NC-Studio® jetzt diverse Dateiformate einlesen und konvertieren:

  • MPR/MPRX (z.B. aus woodWOP)
  • IFC-Format (z.B. aus ArCon®)
  • CIX (z.B. aus bSolid)
  • XXL (z.B. aus Xilog Plus)
  • PGM (z.B. aus TRIA-Dateien)
  • PGMX (z.B. aus Maestro)
  • BTL (z.B. aus cadwork)

Überblick NC-Studio® 9

NC-Studio® Standard (für alle)

Werkzeugliste:

  • bessere Darstellung
  • vereinfachte Eingabe

Ausbaustufe Advanced

Bearbeitungslisten:

  • bessere Darstellung / Grafik
  • bessere Struktur
  • Referenzen
  • Alias-Listen (Duplikat)
  • Werkzeugvorschübe aus Werkzeug übernehmen (z.B. für Längs-,Quer-, und Rundbearbeitung)
  • Unterlisten (z.B. H90_FZ + H90_FA kombinieren)
  • Tiefen- und Aufmaßeingabe von Bezug Werkzeugmitte und Werkzeugaufnahme
  • Dialoge individuell anpassbar
  • Zoomen und Verschieben in Profilansicht und Profilvorschau

Werkzeugeigenschaften-Dialog:

  • Vorschubeingabe für Längs-,Quer-, und Rundbearbeitung
  • Werkzeuggeometrie-Dialog verbessert
  • neues Layout

Ausbaustufe Professional

Debugger:

  • bessere Darstellung
  • mehr Möglichkeiten
Offen für neue Anforderungen durch umfangreiche Makropakete

Umfangreiche Makropakete lassen sich ab Version „Advanced“ komfortabel ändern und erweitern. Der Anwender kann eigene Makros in kürzester Zeit direkt in NC-Studio® erstellen.

Überzeugende technische Highlights
  • Touchscreen-Bedienung (neu ab Version 8)
  • vielfältige Ablaufoptimierung(Bohroptimierung, WKZ-Wechsel-Minimierung, Strukturierung über Prioritäten)
  • integrierter Makroeditor mit grafischer Darstellung schon beim Programmieren (ab Ausbaustufe Advanced)
  • individuelle und strukturierte Variablenlisten
  • flexible Bearbeitungslisten (ab Ausbaustufe Advanced)
  • integriertes CAD-System
  • einfacher Zugriff auf Variablen
  • Werkzeugliste mit anschaulicher Werkzeuggrafik
Hervorragende Kontrollmöglichkeiten mit NC-Studio® TV (TrueView)

Bereits bei der Programmierung bietet NC-Studio® durch seine grafische Darstellung der Platte und die Simulation der Bearbeitung hervorragende Kontroll- und Testmöglichkeiten.

Spezielle Erweiterungen
  • NC-StudioTV (TrueView / 3D-Abtragssimulation),
  • Nesting
  • Fenster- / Türenfertigung
  • BTL-Import
  • WEB-Applikation.

Take a look!

NC-Studio® 9 Verbesserte Funktionen für Nutzer aller Ausbaustufen (Video)

NC-Studio® Erweiterung

Wie gewohnt konstruieren, jedoch besser, sicherer und schneller produzieren.

NC-Studio® Fenster / Türen

Wir kombinieren Ihre Konstruktionssoftware mit unserem 2-Komponenten-System CLXMLViewer + NC-Studio®.

Zum Produkt